
저항이 직렬로 연결될 때, 전류의 통로는 오직 하나이므로 각 저항을 통해 흐르는 전류는 같다. 저항이 직렬로 연결되면, 각 정항이 그 저항에 비례하여 전류의 흐름을 방해하기 때문에 그 저항 값들을 합산한다. 직렬로 저항이 연결될 수록 전류의 억제량은 증가하고 이는 저항이 증가함을 나타낸다. 따라서 저항이 직렬로 더해질 때마다 전체 저항은 증가한다.
회로에서 n개의 저항이 직렬로 연결된 경우, 전체 저항은 각 저항의 합이 된다.
Rt = R1 + R2 + R3 + ...... + Rn

간단한 예로 위와 같은 회로의 합성 저항은 6옴이 되고 흐르는 전류는 2가 된다.

저항의 병렬은 전체의 전류가 분기가 되지만 흐르는 경로가 많아짐으로서 전체 저항은 저항의 분기가 많아질 수록 감소한다. 그만큼 전류가 흐를 수 있는 통로가 많이 생겨 전류가 원활히 흐를 수 있기 때문이다. 합성 병렬 저항의 계산은 아래와 같이 저항의 역수의 합의 역수이다. 쉬운 표현을 위해 저항의 역수를 G라고 표기하며 컨덕턴스라고 읽는다.
이 컨덕턴스는 컨덕터(Conductor)가 전기를 잘 통하는 수치로 도전체가 가지는 도전율을 나타낸다. 이 수는 당연히 저항의 역수로 단위는 S(지멘스)로 표기된다.
합성 저항은 컨덕턴스로 표기하면 앞선 직류 저항의 합과 같이 표현되지만 당연히 의미는 반대이다. 아래는 컨덕턴스로 표기한 합성 컨덕턴스와 저항으로 표기한 합성 저항의 식을 나타낸다.

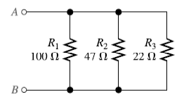
아래와 같은 회로가 있을 때 병렬 저항을 구해보면


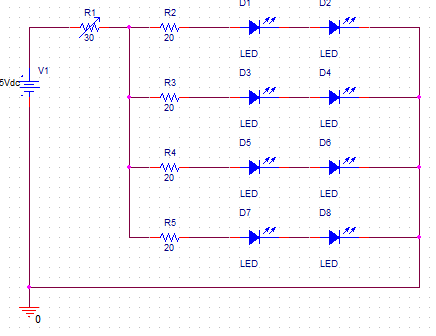
위 합성 저항의 예를 들어보자.....LDE를 드라이브하는 회로인데 예시로만 보자...실제로는 문제가 좀 있는 회로다.

1. 전체 합성 저항을 구해보자. 가변저항 R1은 최대값인 30옴이다.

Rt = R1 + (R2~R5 병렬저항) = 30 + 5 = 35 Ω
2. 전체 전류와 LED로 흐르는 전류를 구하라
It = 5 / 35 = 0.142 A = 142 mA
It = I2 + I3 + I4 + I5 이고 R2,R3,R4,R5의 저항이 모두 같으므로 I2 = I3 = I4 = I5이다.
I2 = It / 4 = 0.035A = 35mA 이다.
다른 방식으로 구하면 각 V2~V5의 값을 구하고 이를 옴의 법칙에 대입하면 전류가 나온다.
V1 = It * 30 = 0.142 * 30 = 4.26 V
병렬이므로 V2~V5에 걸리는 전압은 같다.
V2~V5 = It * 5 = 0.142 * 5 = 0.71 V
I2~I5 = 0.71 / 20 = 0.035 A = 35mA
만약 R2~R5의 저항이 다르면 각각의 전류를 구하면 된다.
'전자 이야기 > 전자 회로 기초' 카테고리의 다른 글
| [전자] 커패시터의 충전과 방전 (0) | 2021.06.03 |
|---|---|
| [전자] 전압 분배 (0) | 2021.06.03 |
| [회로] 커패시터의 직,병렬 연결 (0) | 2021.05.20 |
| [전자] 전압(Voltage), 전류(Current)의 정의 (0) | 2021.05.18 |
| [회로] 키르히호프 법칙 (Kirchhoff's Law) (0) | 2021.05.15 |