728x90
반응형

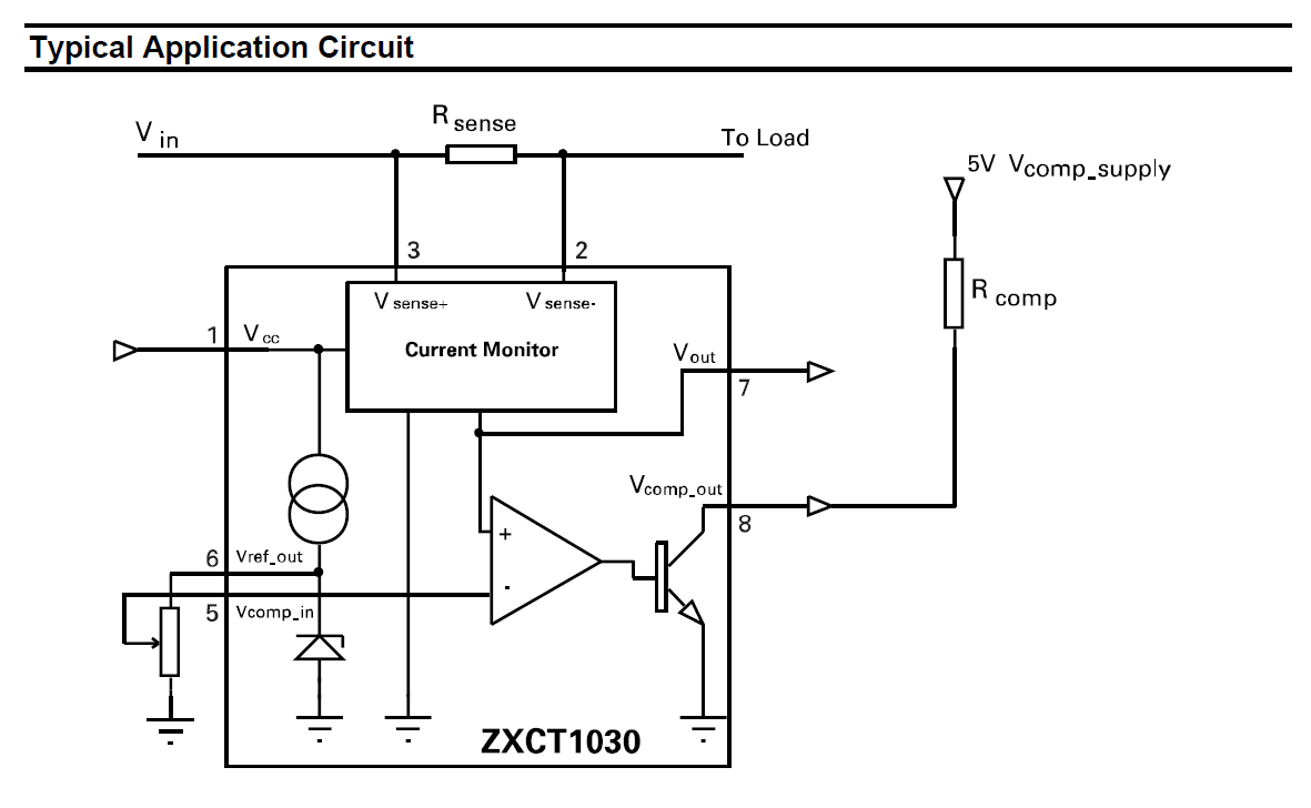
내부 회로는 위와 같이 전류 모니터 회로가 내장되어 있고 비교기가 들어있어서 모니터 전압과 외부에서 공급해 주는 비교 전압에 따라 모니터 전압과 알람을 출력해주는 회로이다. 부품에 대한 자세한 내용은 데이터 시트를 참조해주기 바란다.
ZXCT1030.pdf
0.11MB

위 회로1은 DAC를 사용하여 전류 모니터 회로를 적용한 것이다. DAC를 이용하여 DAC값에 따라 모니터 알람이 변화하게 된다.
예를 들어 1A를 초과하면 알람을 띄우겠다고 한다면 C_MONI 전압은
Vsense = Rsense X Imax 0.05V = 0.05R X 1A
Vout = Vsense X 10 0.5V = 0.05V X 10
0.5V가 되므로 DAC0에 0.5V를 입력하면 1A가 흐르게 되면 Over Current Det가 Low로 나오게 된다. 결론적으로 DAC0의 값을 조정하면 Over Current Det가 뜨는 전류를 조절할 수 있다.
일반적으로는 기본 회로에서 보듯이 R 전압분배로 사용할 수도 있다.

728x90
반응형
'전자 이야기 > 회로 이야기' 카테고리의 다른 글
| [회로] LCR의 합성 임피던스의 계산 (1) | 2020.12.20 |
|---|---|
| [전원IC] LM26480을 이용한 FPGA 전원 공급 (0) | 2020.02.13 |
| Op-AMP Comparators (비교기) (0) | 2020.01.23 |
| [OP-AMP] 비안정 멀티 바이브레이터 회로 (구형파 발생 회로) (0) | 2020.01.23 |
| QUAD DAC TLV5614 (0) | 2020.01.06 |
