728x90
반응형

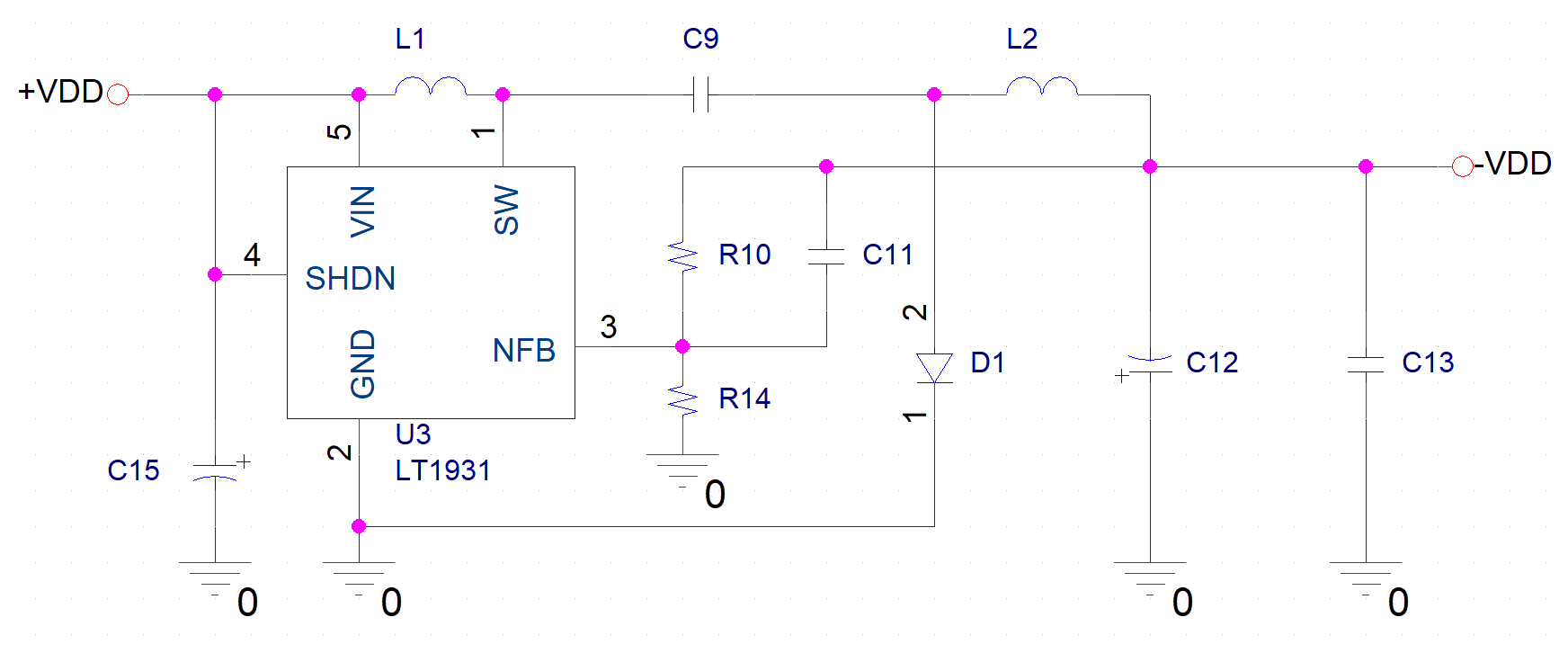
그림 1은 LT1931을 이용하여 음전압 출력하는 회로를 나타낸다. LT1931의 어플리캐이션에 있는 데로 설계하여 동작 시키면 잘 동작한다. L1과 L2는 출력하려는 전류 용량에 맞추어 부품을 선정하여 준다. R10과 R14로 FeedBack 양을 조절하여 출력 전압을 조절하면 된다.
4번의 ShutDown 핀은 사용하지 않으면 저렇게 전원에 연결하면 되고 제어가 필요하면 제어핀에 연결하여 사용한다.
LT1931은 소자 크기는 작으나 어차피 스위칭 소자들은 소자 자체의 크기보다 출력 용량에 맞추어 L과 C가 커지게 되므로 소자의 크기 자체는 크게 영향은 없다. 5PIN의 간단한 연결로 작은 전류의 음전압이 필요하다면 사용하기 괜찮은 IC로 생각된다.
728x90
반응형
'전자 이야기 > 회로 이야기' 카테고리의 다른 글
| QUAD DAC TLV5614 (0) | 2020.01.06 |
|---|---|
| 3단자 레귤레이터에 의한 가변출력 레귤레이터 (0) | 2019.12.23 |
| FET와 제너다이오드에 의한 소전력 기준 전원 (2) | 2019.12.23 |
| 2 배전압 정류회로 (0) | 2019.11.11 |
| 간단한 정전류 ON/OFF 회로 (0) | 2019.11.08 |
