728x90
반응형

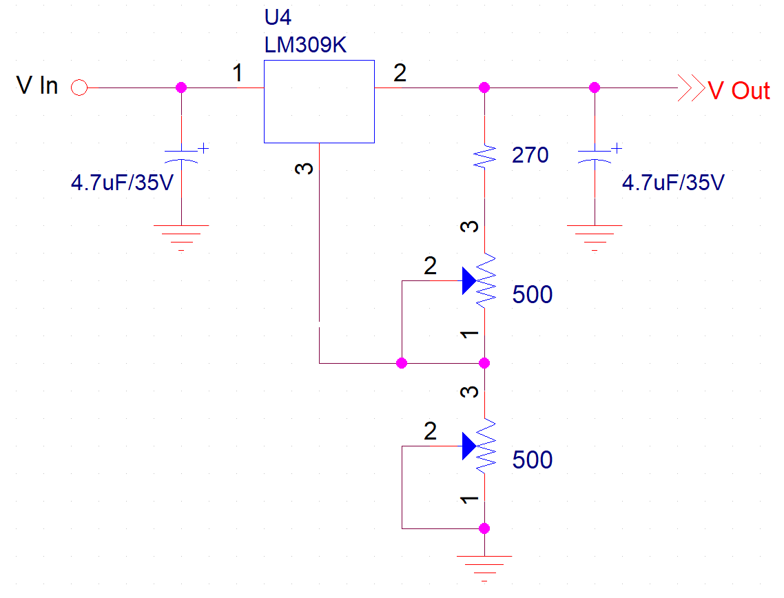
3단자 레귤레이터는 입출력과 공통단자의 3개만의 단자로 간단하게 회로 구성이 가능하다. 전류 제한은 물론 과온도 차단특성의 기능을 가지고 있지만 출력 전압을 제어할 수 없다.
일반적으로 이런 레귤레이터는 그에 맞는 전압을 가지는 레귤레이터를 선정하여 사용하지만 이런 3단자 레귤레이터도 회로를 추가하면 출력 전압을 변경할 수 있다.
이 회로에서와 같이 정전류원으로 구성하여 특성을 악화시키지 않고 출력 전압을 변화시킬 수 있다.
728x90
반응형
'전자 이야기 > 회로 이야기' 카테고리의 다른 글
| [OP-AMP] 비안정 멀티 바이브레이터 회로 (구형파 발생 회로) (0) | 2020.01.23 |
|---|---|
| QUAD DAC TLV5614 (0) | 2020.01.06 |
| FET와 제너다이오드에 의한 소전력 기준 전원 (2) | 2019.12.23 |
| LT1931을 이용한 음전원 출력 회로 (0) | 2019.11.12 |
| 2 배전압 정류회로 (0) | 2019.11.11 |